Polynomial Regression

2.2. Polynomial Regression#

Linear regression models fit lines to data.

Polynomial regression extends the capabilities of linear regression in that polynomial regression models fit polynomials to data.

Polynomial regression is:

  • A form of supervised learning (data is labelled)

  • A regression algorithm (predict a number)

Polynomials are functions where terms in the equation are raised to a power. The highest power is called the degree of the polynomial. For example

  • \(y = \beta_0 + \beta_1 x\) is a polynomial of degree 1, since the terms with the highest degree is \(x^1\). This polynomial looks like a line.

  • \(y = \beta_0 + \beta_1 x + \beta_2 x^2\) is a polynomial of degree 2, since the term with the highest degree is \(x^2\). This polynomial is a parabola.

  • \(y = \beta_0 + \beta_1 x + \beta_2 x^2 + \beta_3 x^3\) is a polynomial of degree 3, since the term with the highest degree is \(x^3\). This polynomial is a cubic, which looks like an ‘S’.

Polynomials take the general form

\[y = \beta_0 + \beta_1 x + \beta_2 x^2 + ... + \beta_p x^p\]

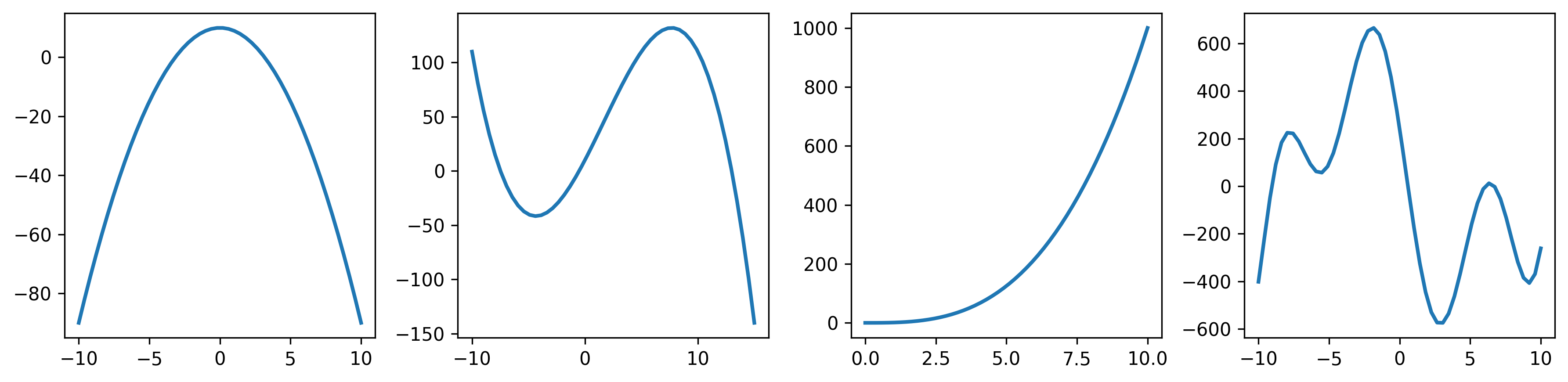
where \(p\) is the degree of the polynomial. The polynomial degree can be arbitrarily large. Typically as the polynomial degree increases, the number of ‘wiggles’ in the function increases.

../../_images/poly_sketches.png

Here are some examples of curves that can be constructed with polynomial functions.

../../_images/more_poly_examples.png

Consider the following dataset:

Heart Rate (bpm)

Cool Down Time (mins)

192

0

178

1

147

2

120

3

114

4

103

5

99

6

93

7

94

8

92

9

../../_images/heartbeat.png

This is what the data looks like on a graph.

../../_images/poly_reg.png

With polynomial regression, we aren’t restricted to fitting lines to the data, we are able to fit a curve to it. Our curve might look like this:

../../_images/poly_reg_2.png

We can use this to predict the heart rate of the athlete at a given cool down time. For example, after 1.5 minutes of cool down, we expect the athlete to have a heart rate of 157 bpm

../../_images/poly_reg_3.png